狩猟の魅力
狩猟者は野生鳥獣のことを何よりも深く知る必要があります。
狩猟者の役割
野生鳥獣の捕獲要請が多く、捕獲できるのは狩猟者だけです。
狩猟免許
狩猟用の銃砲を所持するには、「銃砲所持許可」の取得が必要です。
狩猟鳥獣
狩猟鳥類26種、狩猟獣類20種の合計46種
ジビエ料理
野生鳥獣の肉(ジビエ)の利用促進を進めています。
「銃砲所持許可」の取得
狩猟用の銃砲(銃器)を所持するために
安全な狩猟(動画)
1.基礎知識編:事故があってはならない、法令を守る。
2.銃猟編:安全な銃猟を楽しむための必要な知識
3.わな猟編:わな猟の基本や注意事項などを学ぶ
安全な狩猟(動画)
4.フォローアップ編:多くの事故がある中、安全な狩猟を考える。
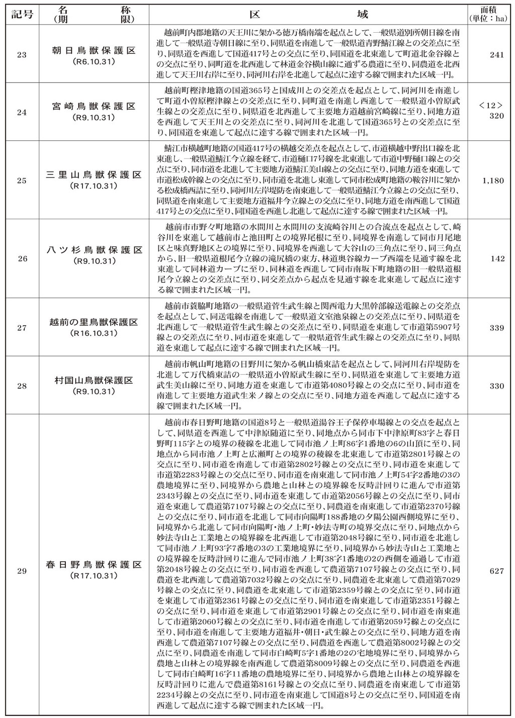
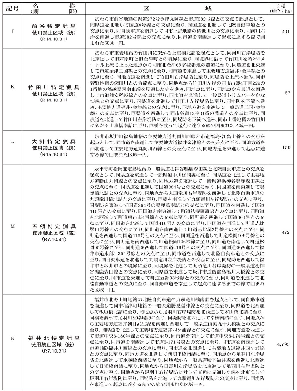
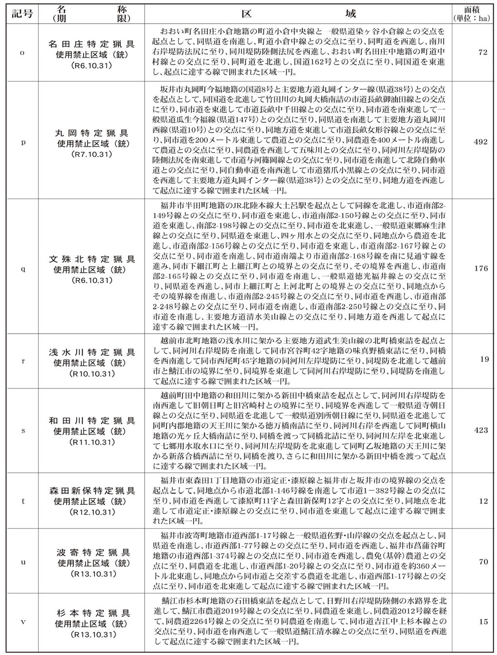
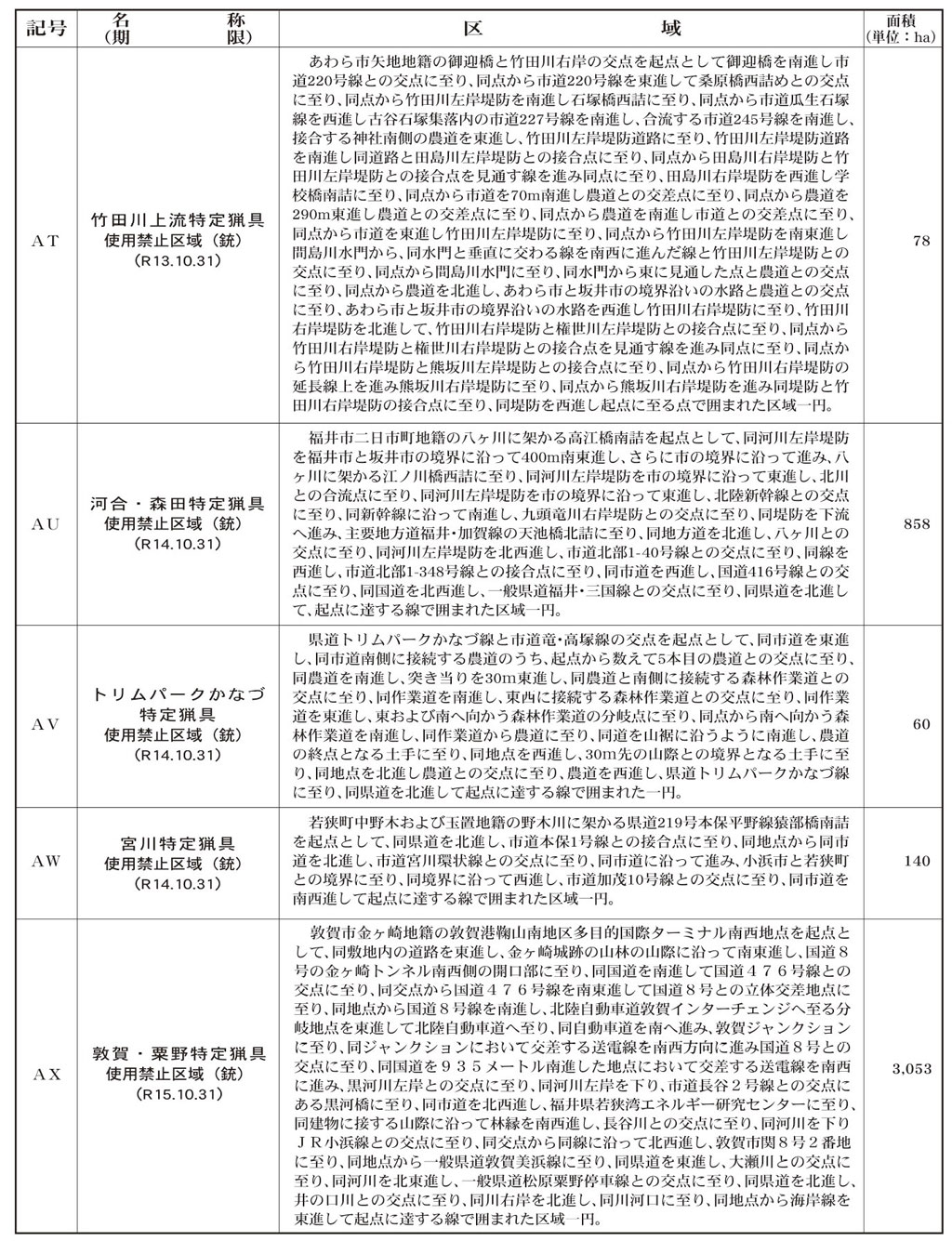
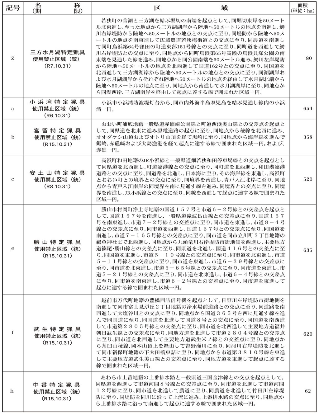
出典:福井県エネルギー環境課自然環境課作成 福井県内で狩猟が禁止または制限されている区域について
①~㊼:鳥獣保護区(47箇所) A-AX:特定猟具禁止区域(69箇所) Ⅰ:指定猟法禁止区域(1箇所)